○坂祝町家庭的保育事業等の認可等に関する規則
令和7年8月25日
規則第21号
目次
第1章 総則(第1条)
第2章 認可手続等(第2条~第6条)
第3章 認可に関する審査基準等(第7条~第12条)
第4章 指導監督等(第13条~第17条)
第5章 雑則(第18条)
附則
第1章 総則
(趣旨)
第1条 この規則は、児童福祉法(昭和22年法律第164号。以下「法」という。)第24条第2項に規定する家庭的保育事業等(以下「家庭的保育事業等」という。)の認可に関する手続、審査基準、指導監督等について、法、児童福祉法施行令(昭和23年政令第74号)、児童福祉法施行規則(昭和23年厚生省令第11号。以下「省令」という。)及び坂祝町家庭的保育事業等の設備及び運営に関する基準を定める条例(平成27年条例第9号。以下「条例」という。)に定めるもののほか、必要な事項を定めるものとする。
第2章 認可手続等
(認可の申請及び協議)
第2条 法第34条の15第2項の規定により、国、都道府県及び市町村以外の者であって家庭的保育事業等の認可を受けようとする者(以下「申請者」という。)は、坂祝町家庭的保育事業等認可申請書(様式第1号)により申請を行うものとする。
2 家庭的保育事業等の実施及び運営の適正化に資するため、新たに家庭的保育事業等の認可を受けようとする者は、前項の申請を行う前に、町長と協議をするものとする。
第3章 認可に関する審査基準等
(開所日数及び開所時間)
第8条 家庭的保育事業等を行う場合における開所日数及び開所時間は、日曜日、国民の祝日に関する法律(昭和23年法律第178号)に規定する休日を除いた日を原則とし、1日の開所時間は11時間を原則とする。
2 前項ただし書の規定により屋上に屋外遊戯場等を設ける場合においては、次に掲げる事項を指導基準とする。
(1) 保育所保育指針(児童福祉施設の設備及び運営に関する基準(昭和23年厚生省令第63号)第35条に規定する内閣総理大臣が定める指針をいう。)に示された保育内容の指導が効果的に実施できるような環境とするよう配慮すること。
(2) 屋上施設として便所、水飲み場等を設けること。
(3) 防災上の観点から次に掲げる事項に留意すること。
ア 当該建物が耐火構造物の場合に限り、職員、消防機関等による救出に際して支障のない程度の屋上であること。
イ 屋上から地上又は避難階までに直通する避難用階段が設けられていること。
ウ 屋上への出入り口の扉は、特定防火設備に該当する防火戸であること。
エ 油その他引火性の強いものを置かないこと。
オ 屋上の周囲には金網を設けるものとし、その構造は上部を内側にわん曲させる等乳幼児の転落防止に適したものとすること。
カ 警報設備は屋上にも通ずるものとし、屋上から非常を知らせる設備についても配慮すること。
キ 消防機関との連絡を密にし、防災計画等について指導を受けること。
(1) 条例で定める必要な面積があり、野外活動に当たって安全が確保され、かつ、施設からの距離が日常的に乳幼児が使用できる程度で、移動に当たって安全が確保されていること。
(2) 施設の関係者が所有権、地上権、賃借権等(以下この号において「所有権等」という。)の権限を有さない場合において、公園等の所有権等を有する者が地方公共団体、公共的団体その他地域の実情に応じて信用性の高い主体であって、施設の安定的かつ継続的な使用が確保されることが認められるものであること。
(経済的基礎等)
第11条 法第34条の15第3項第1号に規定する必要な経済的基礎とは、次に掲げる要件を満たすこととする。
ア 建物の賃貸借期間が賃貸借契約において3年以上とされているとき。
イ 貸主が、地方住宅公社又はこれに準ずる法人等の信用力の高い主体であるとき。
ウ その他町長が安定的な事業の継続性の確保が図られると判断したとき。
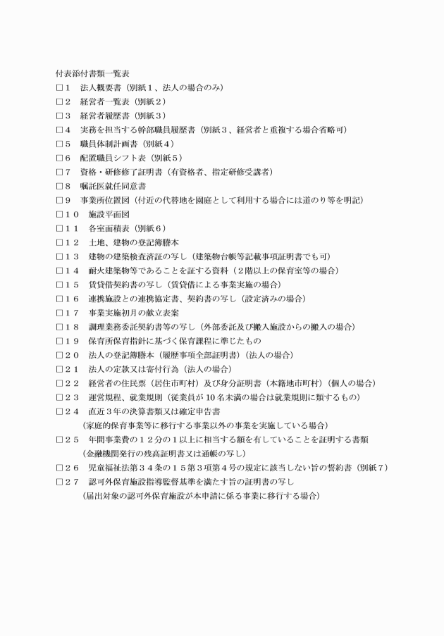
(2) 家庭的保育事業等の年間事業費の12分の1以上に相当する資金を、普通預金、当座預金等により有していること。
(3) 家庭的保育事業等の認可を受ける主体が他の事業(当該認可を受ける事業に移行する認可外保育施設を除く。)を行っている場合は、直近の会計年度において、当該主体の行う全ての事業に係る財務内容が、3年以上連続して損失を計上していない等、財務内容が適正であること。
2 法第59条の2の規定による届出対象施設が家庭的保育事業等の認可を受ける事業に移行する場合は、認可外保育施設指導監督基準を満たす旨の証明書の交付について(平成17年1月21日雇児発第0121002号厚生労働省雇用均等・児童家庭局長通知)別紙の認可外保育施設指導監督基準を満たす旨の証明書交付要領(以下「認可外保育施設証明書交付要領」という。)により都道府県知事又は市町村長から証明書の交付を受けていることとする。
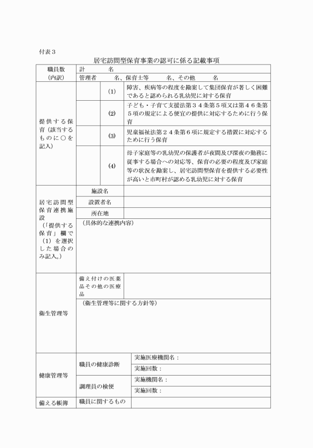
(1) 児童福祉施設、認定こども園、幼稚園及び家庭的保育事業等において2年以上勤務した経験を有すること。
(2) 認可外保育施設証明書交付要領により都道府県知事又は市町村長から証明書の交付を受けた施設において3年以上勤務した経験を有すること。
(3) 雇用保険法施行規則(昭和50年労働省令第3号)第116条に規定する事業所内保育施設設置・運営等支援助成金の支給を受けた施設又はこれと同等と認められる施設において2年以上勤務した経験を有すること。
(4) 社会福祉事業について知識経験を有する者、保育サービスの利用者(これに準ずる者を含む。)及び実務を担当する幹部職員を含む運営委員会(家庭的保育事業等の運営に関し、当該家庭的保育事業等の設置者の相談に応じ、又は意見を述べる委員会をいう。)を設置すること。
(5) 経営者に、保育サービスの利用者(これに準ずる者を含む。)及び実務を担当する幹部職員を含むこと。
第4章 指導監督等
(立入検査員)
第13条 町長は、法第34条の17第1項の規定により、家庭的保育事業等を行う者(以下「家庭的保育等事業者」という。)の指導監督を行うため、関係者に対して質問し、又は家庭的保育事業等を行う場所に立ち入り、検査を行う職員(以下「立入検査職員」という。)に対し、身分を証する立入検査員証(様式第7号。以下「立入検査員証」という。)を交付するものとする。
2 定期的に行う一般立入検査及び必要と認めるときに行う特別立入検査(以下「立入検査」という。)を行う立入検査員は、立入検査員証を携帯し、関係人の請求があるときは、これを提示しなければならない。
3 前項の立入検査は、犯罪捜査のために認められたものと解釈してはならない。
4 立入検査員は、立入検査員証を破損し、又は亡失したときは、直ちにその旨を町長に申し出て、再交付を受けなければならない。
5 立入検査員が立入検査員でなくなったときは、立入検査員証を返納しなければならない。
(確認及び立入検査)
第14条 家庭的保育等事業者は、立入検査に協力しなければならない。
2 立入検査は、検査の期日その他必要な事項を家庭的保育等事業者に事前に通知して行うものとする。ただし、緊急の必要があるときは、この限りでない。
(立入検査後の勧告等及び命令)
第15条 町長は、前条に規定する立入検査の結果、児童の処遇等に適切を欠くと認める家庭的保育等事業者に対して、法第34条の17第3項の規定により、必要な指導及び改善の勧告(以下「勧告等」という。)を行うものとする。この場合において、当該家庭的保育等事業者がその勧告に従わず、適正な家庭的保育等事業の運営を確保することができないと認められるときは、期間を定めて改善に必要な措置をとるよう命じるものとする。
2 町長は、前項の勧告等又は命令を行ったときは、その後の適当な時期に報告を求め、又は立入検査を行い、改善を確認するものとする。
(命令及び認可の取消しに関する基準及び通知)
第16条 町長は、法第58条第2項に規定する認可の取消しの検討を行う場合において、家庭的保育等事業者が次の各号のいずれかに該当するときは、当該家庭的保育等事業者に対し、期限を定めて改善に必要な措置をとるべきことを命じるものとする。この場合において、当該家庭的保育等事業者がその命令に従わず、適正な家庭的保育等事業の運営を確保することができないと認められるときは、法第34条の17第4項の規定により、期間を定めて家庭的保育等事業の制限又は全部若しくは一部の停止を命じるものとする。
(1) 申請書に虚偽の記載を行うなど、不正の手段により認可を受けたとき。
(2) 認可の要件を満たさなくなったとき。
(3) 変更の届出を行わなかったとき又は虚偽の変更の届出を行ったとき。
(4) 正当な理由がなく立入検査を拒んだとき。
(5) 資金事情の悪化等により家庭的保育等事業の実施が困難であると認められるとき。
(6) 適切な運営を確保するために町が行う指導及び改善の勧告に正当な理由がなく従わないとき。
(7) その他家庭的保育等事業者が、法、子ども・子育て支援法(平成24年法律第65号)その他関係法令並びにこれらに基づく条例及び規則に違反したとき。
2 前項の規定に関わらず、町長は、家庭的保育等事業者の行った違反行為が乳幼児の生命若しくは身体に著しい悪影響を与え、又は与える恐れがある等、社会通念上著しく悪質であり、改善の見込みがないと認められる場合は、当該家庭的保育等事業者に対して、法第34条の17第4項の規定による家庭的保育等事業の制限若しくは全部若しくは一部の停止の命令又は法第58条第2項の規定による認可の取り消しを速やかに判断するものとする。
3 町長は、法第34条の17第3項の規定による改善の命令若しくは同条第4項の規定による家庭的保育等事業の制限若しくは停止の命令を行うとき、又は法第58条第2項の規定による認可の取り消しを行うときは、坂祝町家庭的保育事業等(改善命令・制限命令・停止命令・認可取消)書(様式第9号)により当該家庭的保育等事業者に通知する。
(命令及び認可の取消しに伴う措置)
第17条 家庭的保育等事業者は、前条第3項の規定による通知を受けたときは、家庭的保育等事業の利用者に不利益が生じないように適切な措置を講ずるものとする。
第5章 雑則
第18条 この規則に定めるもののほか、この規則の施行に関し必要な事項は、町長が別に定める。
附則
この規則は、公布の日から施行する。




























